AnyMath 文档
Notebook

杠杆系统的建模

在本例中,我们使用物理建模块实现杠杆传动。

杠杆系统

许多机构的组成都有杠杆:自行车制动器和地板秤,钢琴锤,用于提升自卸车或汽车后备箱车身的机构,货车制动器中的液压平台和杠杆齿轮。

它们通常组装成杠杆系统或杠杆齿轮,其中可能包含几个杠杆,支架,杆,悬架,铰链和其他机械元件。

在这个例子中,这种装置的模型将允许我们找出由第一,第二和第三种杠杆组成的杠杆系统产生的位移或输出力。

模型描述

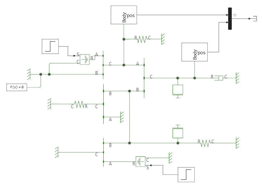
在这个例子中,我们展示了块是如何工作的。 Lever (杠杆)。 这一过程涉及四个杠杆:

-第一个(Lever 1)和第四(Lever 4)是第二种杠杆,它们的支点位于杠杆横杆的一个端部。 力施加在横杆的另一端,负载置于中间
-第三杠杆(Level 3)是第一种杠杆,其支点位于中心,在力和负载之间
-第二杠杆(Lever 2)总结了所有其他人的工作。

image.png

上图显示了一种推测机制。 除了杠杆,它还包含阻尼器,弹簧和两个质量块。 由于我们只查看建模机制的某些部分的动力学和运动学模型,因此块 Mass 它们可以是直接放置在杠杆上的普通质量,也可以模拟空气动力学负载。 这同样适用于力的来源-这些可以是飞行员在飞机过程中对控制踏板施加的影响的模型,以及任何其他相互作用的模型。

所描述的机制受到在不同时间点开始作用的两个力的影响。 在t=1s时,杠杆的自由端施加100N的力 Lever 1. 然后,在t=2s时,将200N的力施加到杠杆杆的末端 Lever 3.

启动模型

让我们使用[程序控制]命令运行模型(https://engee.com/helpcenter/stable/modeling/programmatic-modeling.html )。

In [ ]:
modelName = "linkage_mechanism"
model = modelName in [m.name for m in engee.get_all_models()] ? engee.open( modelName ) : engee.load( "$(@__DIR__)/$modelName.engee" );
model_data = engee.run( modelName )
Out[0]:
Dict{String, DataFrame} with 1 entry:
  "out" => 401×2 DataFrame
In [ ]:
plot( model_data["out"].time, hcat(model_data["out"].value...)' )
Out[0]:

正如我们所料,我们看到了两个统一影响的影响。

结论

物理建模块允许您对各种机制进行建模,由于这些模型的图形特性,用户可以花更少的时间编写方程,而更多的时间用于系统分析、制定需求和为我们的开发开发一个模型环境。