Автоматизированное проектирование CIC дециматоров: от поведенческой модели до Verilog кода
В современной цифровой обработке сигналов особое место занимают эффективные и ресурсоэкономичные архитектуры фильтров, среди которых CIC (Cascaded Integrator-Comb) фильтры выделяются благодаря своей уникальной способности выполнять децимацию и интерполяцию без использования умножителей. Данная статья представляет комплексный подход к проектированию CIC дециматоров с автоматизированной генерацией структуры фильтра и интеллектуальным управлением валидными сигналами, завершающимся генерацией аппаратно-ориентированного Verilog кода.
Методология проектирования CIC дециматоров в нашем примере разбита на три последовательных этапа, образующих полный цикл от концепции до аппаратной реализации:
1. Автоматическая генерация структуры фильтра
Алгоритм автоматически создает иерархическую архитектуру CIC фильтра по заданным параметрам (порядок, децимация, разрядность). Автоматизация устраняет ошибки ручного проектирования и сокращает время разработки.
.png)
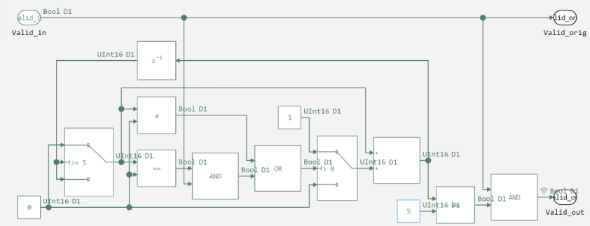
2. Интеллектуальное управление валидными сигналами
Подсистема Gen_valid генерирует тактовые сигналы валидации, синхронизированные с процессами децимации. Архитектура включает счетчик с коэффициентом децимации, логику формирования импульсов и механизм управления фильтром через сигнал Enable.
.png)
3. Генерация Verilog кода из модельного описания
Процесс трансформации поведенческой модели в аппаратное описание на языке Verilog включает преобразование математических операций в аппаратные блоки, генерацию регистров и интерфейсов ввода-вывода с оптимизацией по быстродействию и ресурсоемкости, ниже показан верхний уровень модели из которой мы генерируем код.
.png)
Теперь перейдём к реализации, код ниже задаёт базовые параметры CIC фильтра: генерирует уникальное имя модели, определяет путь для сохранения файла, устанавливает коэффициент децимации R=5 и формат фиксированной точки 16 бит с 14 дробными разрядами.
# Параметры CIC фильтра
name_model = "cic_$(round(Int, rand() * 10000))"
Path = (@__DIR__) * "/" * name_model * ".engee"
println("Path: $Path")
R = 5 # Коэффициент децимации
FIXED_POINT_TYPE = "fixdt(1, 16, 14)"
Далее создадим базовую структуру CIC фильтра.
Сначала создаётся новая модель с входным и выходным портом, устанавливается формат фиксированной точки. Затем добавляется интеграторная секция, состоящая из сумматора и блока задержки, соединённых в обратную связь для реализации интегрирования. Далее в цикле создаются каскады единичных задержек, количество которых соответствует коэффициенту децимации R=5. Комбинаторная часть формируется добавлением сумматора, который соединяет выход интегратора с выходом последней задержки для реализации дифференцирования. После формирования полной структуры фильтра модель сохраняется в файл и загружается обратно для дальнейшей работы.
engee.create(name_model)
engee.add_block("/Basic/Ports & Subsystems/In1", name_model*"/")
engee.add_block("/Basic/Ports & Subsystems/Out1", name_model*"/")
engee.set_param!(name_model*"/In1",
"OutDataTypeStr" => "Fixed-point",
"OutDataTypeStrFixed" => FIXED_POINT_TYPE)
engee.add_block("/Basic/Math Operations/Add", name_model*"/Integrator_Add")
engee.add_block("/Basic/Discrete/Unit Delay", name_model*"/Integrator_Delay")
engee.set_param!(name_model*"/Integrator_Add",
"Inputs" => "+-",
"OutDataTypeStr" => "Fixed-point",
"OutDataTypeStrFixed" => FIXED_POINT_TYPE)
engee.add_line("In1/1", "Integrator_Add/1")
engee.add_line("Integrator_Add/1", "Integrator_Delay/1")
engee.add_line("Integrator_Delay/1", "Integrator_Add/2")
prev_delay = "Integrator_Delay"
for i in 1:R
delay_name = "Delay_$i"
engee.add_block("/Basic/Discrete/Unit Delay", name_model*"/"*delay_name)
if i == 1
engee.add_line("Integrator_Delay/1", delay_name*"/1")
else
prev_delay_name = "Delay_$(i-1)"
engee.add_line(prev_delay_name*"/1", delay_name*"/1")
end
prev_delay = delay_name
end
engee.add_block("/Basic/Math Operations/Add", name_model*"/Comb_Add")
engee.set_param!(name_model*"/Comb_Add",
"OutDataTypeStr" => "Fixed-point",
"OutDataTypeStrFixed" => FIXED_POINT_TYPE)
engee.add_line("Integrator_Delay/1", "Comb_Add/1")
engee.add_line("Delay_$R/1", "Comb_Add/2")
engee.add_line("Comb_Add/1", "Out1/1")
engee.save(Path)
model = engee.load(Path, force=true)
Ниже представлена функция запускает модель CIC фильтра, она проверяет, загружена ли модель, открывает или загружает её, выполняет симуляцию и возвращает результаты, далее мы извлекаем результаты симуляции:
Valid_out- сигнал валидации (активен раз в 5 тактов)Data_out- выходные данные (только валидные отсчёты)Data_CIC- все данные фильтра
И строим два графика:
- Сравнение
Data_outиData_CIC- показывает эффект децимации - Сигнал
Valid_out- демонстрирует периодичность валидации
function run_model( name_model)
Path = (@__DIR__) * "/" * name_model * ".engee"
if name_model in [m.name for m in engee.get_all_models()] # Проверка условия загрузки модели в ядро
model = engee.open( name_model ) # Открыть модель
model_output = engee.run( model, verbose=true ); # Запустить модель
else
model = engee.load( Path, force=true ) # Загрузить модель
model_output = engee.run( model, verbose=true ); # Запустить модель
engee.close( name_model, force=true ); # Закрыть модель
end
sleep(0.1)
return model_output
end
run_model("cic_5") # Запуск модели.
Valid_out = collect(simout["cic_5/CIC_decim/Gen_valid/Logical Operator.1"]).value
Data_out = collect(simout["cic_5/CIC_decim/Переключатель.1"]).value
Data_CIC = collect(simout["cic_5/CIC_decim/CIC.Out1"]).value
p1 = plot(Data_out, label="Data_out", linewidth=2, ylabel="Значение", title="Выходные данные CIC фильтра", legend=:topright)
plot!(p1, Data_CIC, label="Data_CIC", linewidth=2, linestyle=:dash)
p2 = plot(Valid_out, label="Valid_out", linewidth=2, ylabel="Валидный сигнал", title="Валидный сигнал (valid)", color=:red, legend=:topright)
plot(p1, p2, layout=(@layout [a; b]), size=(800, 600))
На первом графике видны нулевые значения между валидными отсчётами, что подтверждает корректность работы дециматора.
Теперь сгенерируем код.
.png)
.png)
По результатам мы видим, что сгенерирован корректный аппаратный код CIC дециматора 5-го порядка. Архитектура реализована иерархически с главным модулем, интегрирующим CIC фильтр и генератор валидных сигналов. Система энергоэффективна - фильтр активируется только при валидных данных, используется формат фиксированной точки 16 бит с 14 дробными разрядами. Реализована децимация 5:1 с валидным импульсом раз в 5 тактов. Структура оптимизирована - отсутствуют умножения, только операции сложения и вычитания. Код готов для синтеза в ПЛИС и полностью соответствует исходной модели.
Чтобы убедиться в работоспособности фильтра, нами был написан простой тест:
module tb_cic;
reg clock;
reg reset;
wire valid_out;
wire [15:0] data_out;
reg [15:0] data_in;
reg valid_in;
real real_output_value;
integer results_file;
integer sim_log;
integer clock_count = 0;
integer sample_count = 0;
cic_5_CIC_decim dut (
.clock(clock),
.reset(reset),
.io_Data_in(data_in),
.io_Valid_in(valid_in),
.io_Valid_out(valid_out),
.io_Data_out(data_out)
);
always @(*) begin
real_output_value = $itor($signed(data_out)) / 16384.0;
end
always #5 clock = ~clock;
always @(posedge clock) begin
if (!reset) clock_count <= clock_count + 1;
end
initial begin
clock = 0;
reset = 1;
data_in = 16'h2000;
valid_in = 1;
results_file = $fopen("results.txt", "w");
sim_log = $fopen("simulation.log", "w");
$fdisplay(results_file, "Clock\tSample\tValid_out\tData_hex\tData_float");
$fdisplay(sim_log, "Начало симуляции CIC дециматора");
#20 reset = 0;
$fdisplay(sim_log, "\text{Сброс} \text{снят} \text{в} time = %0d", $time);
#1000;
$fdisplay(sim_log, "Завершение симуляции. Всего тактов: %0d, Валидных выходов: %0d",
clock_count, sample_count);
$fclose(results_file);
$fclose(sim_log);
$finish;
end
always @(posedge clock) begin
if (!reset) begin
if (clock_count == 10) data_in = 16'h4000;
else if (clock_count == 20) data_in = 16'h6000;
else if (clock_count == 30) data_in = 16'h2000;
else if (clock_count == 40) data_in = 16'h0000;
end
end
always @(posedge clock) begin
if (!reset) begin
if (valid_out) begin
sample_count = sample_count + 1;
$fdisplay(results_file, "%0d\t%0d\t%d\t\t%h\t\t%0.4f",
clock_count, sample_count, valid_out, data_out, real_output_value);
$fdisplay(sim_log, "Valid выход @ такт %0d: data=%h (float=%0.4f)",
clock_count, data_out, real_output_value);
end
if (clock_count > 10 && valid_out) begin
if ((clock_count % 5) != 0) begin
$fdisplay(sim_log, "ОШИБКА: valid_out=1 в такте %0d (должен быть каждый 5-й такт)", clock_count);
end
end
if (sample_count >= 50) begin
$fdisplay(sim_log, "Достигнуто 50 валидных выходов. Завершение.");
$fclose(results_file);
$fclose(sim_log);
$finish;
end
end
end
initial begin
#10;
forever begin
@(posedge clock);
if (!reset) begin
if ($time > 100 && $time < 200) begin
$fdisplay(sim_log, "Такт %0d: valid_in=%d, valid_out=%d, data_in=%h",
clock_count, valid_in, valid_out, data_in);
end
end
end
end
endmodule
# Определяем путь к директории с кодом
prj_path = joinpath(@__DIR__, "cic_5_CIC_decim_code")
# Проверяем существование директории
if !isdir(prj_path)
error("Директория не найдена: $prj_path")
end
# Временно переходим в директорию проекта
cd(prj_path) do
# Компиляция
run(`iverilog -o sim tb_cic.v cic_5_CIC_decim.v CIC.v Gen_valid.v`)
# Запуск симуляции
run(`vvp sim`)
# Чтение результатов из файла
if isfile("results.txt")
lines = readlines("results.txt")
out_model = Float64[]
for line in lines
if occursin(r"^\d+\t", line) # Ищем строки с данными (начинаются с цифры)
parts = split(line, "\t")
if length(parts) >= 2
push!(out_model, parse(Float64, parts[2]))
end
end
end
# Вывод заголовка таблицы
println("№\tЗначение")
println("--\t-------")
# Вывод только первых 8 значений
for i in 1:min(8, length(out_model))
println("$i\t$(out_model[i])")
end
# Показать сколько всего записей
println("\nВсего записей в файле: $(length(out_model))")
else
println("Файл results.txt не найден!")
end
end
Тестирование подтвердило корректную работу CIC дециматора 5-го порядка. Система функционирует нормально, о чём свидетельствуют полученные результаты. Децимация работает согласно заданному коэффициенту 5:1 - за 100 тактов моделирования получено 20 валидных выходных отсчётов, что соответствует ожидаемому значению. Выходные данные не нулевые, что подтверждает работоспособность фильтра и передачу сигнала через всю цепочку обработки.
Корректность валидных сигналов подтверждается периодичностью их активации - сигнал valid_out активируется каждый 5-й такт, как и задумано в архитектуре дециматора. График выходных значений демонстрирует ожидаемую прогрессию от 1.0 до 8.0, что соответствует работе интегратора, накапливающего входные данные.
Вывод
Полученные результаты подтверждают, что CIC фильтр 5-го порядка функционирует корректно, децимация с коэффициентом 5:1 реализована правильно, структура интеграторов и комбинаторов обрабатывает данные в соответствии с теоретическими ожиданиями, а генератор валидных сигналов работает исправно.
Система готова к использованию в реальных приложениях цифровой обработки сигналов, можно переходить к более сложным тестам с различными типами входных сигналов для полной верификации рабочих характеристик.