Engee 文档
Notebook

IEEE9总线模型稳态模式的计算

资料描述

社区中已经展示了一个演示示例["电气网络模式的计算"](https://engee.com/community/ru/catalogs/projects/raschet-rezhimov-elektrosetei )使用单独的Engee应用程序。 他介绍了计算稳态体系的经典表格方法(a la RastrWin)。 随着[块负载流源]的引入(https://engee.com/helpcenter/stable/ru/fmod-electricity-sources/load-flow-source.html )在库和[选项从稳态开始](https://engee.com/helpcenter/stable/ru/fmod-utility/solver-configuration.html#Parameter:StartFromSteadyState )电力系统动态模型中的模式计算现在可以在求解器中使用。 这个演示项目展示了如何计算由9总线组成的电力系统的稳态,由电气和电子工程师协会(IEEE)制定。

模型

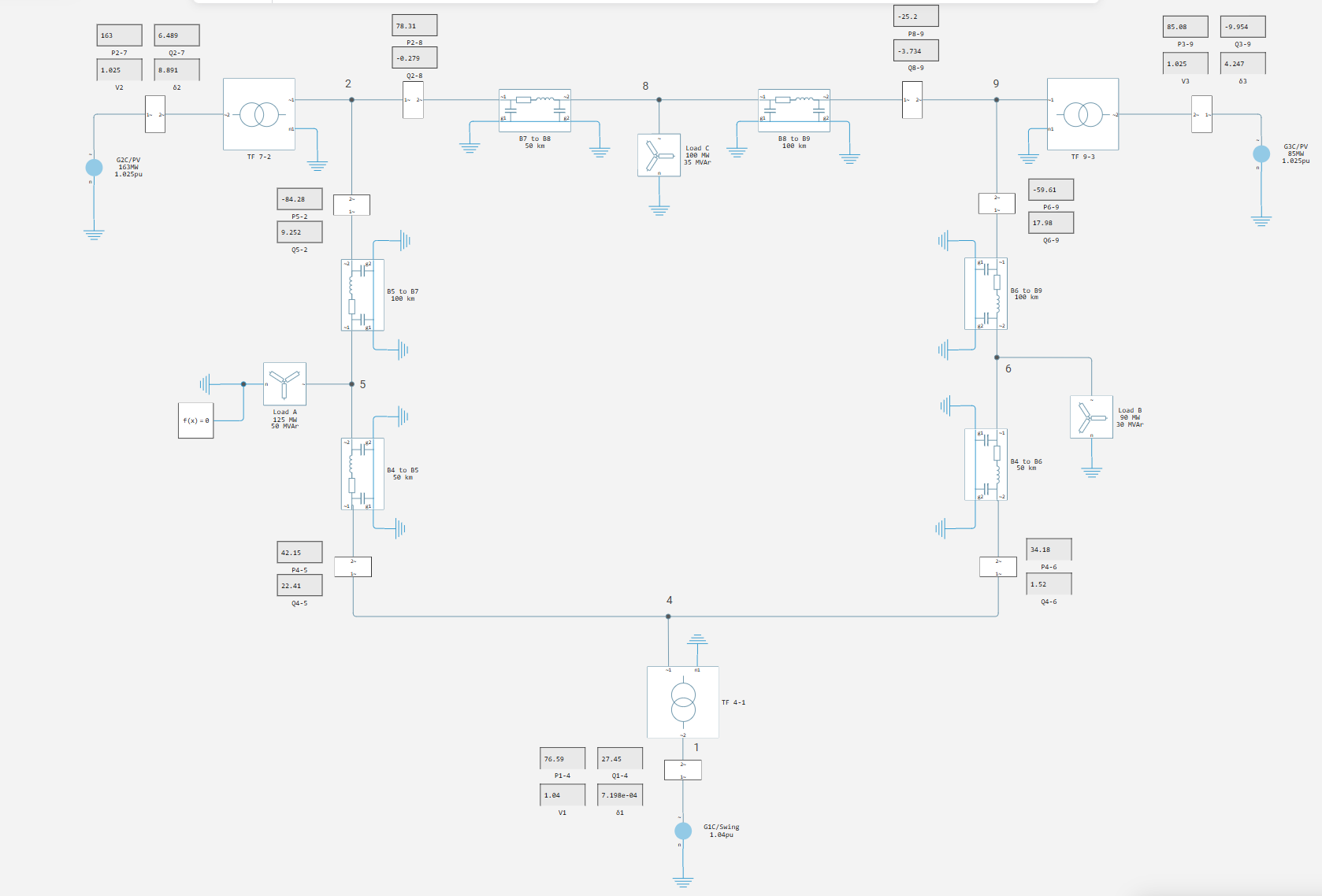
使用[Mathworks演示示例]中的源数据(https://www.mathworks.com/help/sps/ug/ieee-9-bus-loadflow.html ),我们参数化负载,电力线,变压器和发电机组的块。

为方便起见,在节点上添加了显示器,用于传输来自带有仪表的子系统的功率、电压和角度值。

ieee9bus.png

配置求解器以找到稳定状态

要从稳态开始模型,请在求解器中启用[从稳态开始仿真]选项。 state](https://engee.com/helpcenter/stable/ru/fmod-utility/solver-configuration.html#Parameter:StartFromSteadyState)。您还可以更改求解器的类型Subsystem solver。我们将重点介绍鲁棒隐式欧拉ImplicitEuler(Robust)
此外,重要的是要注意初始化精度公差=1e-4的设置,这可以减少以增加找到稳定状态的精度。

solver_ss.png

但是,如果精度值太低(例如,尝试1e-8),求解器将无法找到稳定状态。

tolerance.png

因此,设置求解器是对平衡的搜索:精度值应该足够小,以确保必要的工程精度,但不要太僵硬,以至于无法求解。 建议从默认值开始,并在必要时更改它,以监视收敛。

运行模型并可视化结果

启动模型后,计算出的模式参数(电压、功率、角度)可以在内置显示器或图形上观察到。 这允许您即时评估计算的正确性并获得初始数据以用于后续动态建模。

gif.gif

与其他软件比较

在[图2.19中的原始文章](https://www.amazon.de/Power-System-Control-Stability-Engineering/dp/0471238627 提供了下图,作为电力系统建模领域软件验证的参考测试示例。

image.png

这些计算的结果定期地与各种软件进行比较,例如,公知的商业软件包来自Simemens的PSCAD和PSS/E

下面是使用各种软件工具计算总线1、2和3上功率的结果的汇总表。 该表清楚地表明了它们与文章原始数据对应的程度。

image.png

严格地说,我们有兴趣与Simscape进行比较,因为源数据是使用[Mathworks演示示例]中的源数据填充的(https://www.mathworks.com/help/sps/ug/ieee-9-bus-loadflow.html )。 Simscape仿真结果虽然与原始结果略有差异,但对"由于所用变压器的输电线路模型和配置而产生的差异"有解释。"在这个特定的例子中,我们的目标不是实现与原始文章中的值完全一致,所以我们继续得出结论。

结论

在Simscape上验证的Engee结果显示出较高的工程精度。 观察到的最小残差是预期的,不会影响模型的正确性。 目前,Engee中动态模型的稳态模式的计算是在时域中进行的。 尽管计算复杂,但由于集成了负载流源模块和求解器设置,所有功能都是稳定的,可以实际使用。