AnyMath 文档
Notebook

零序定向电流保护

导言

在本例中,实现了零序电流定向(非定向)保护(以下为TNNP)的操作逻辑。 在最简单的220kV电力系统的模型中显示了TNNP的操作。

模型描述

电力系统的方案和参数如下:

image.png

C1电力系统的参数:
直接序列的有源电阻为0.393欧姆
直接序列的感应电阻为4,276欧姆。
零序的有源电阻为0.494欧姆
零序的感应电阻为4.02欧姆
等效EMF–230kV
电动势相位角为10°

C2电力系统的参数:
直接序列的有源电阻为4.85欧姆
直接序列的感应电阻为25.604欧姆
零序的有源电阻为10.607欧姆
零序的感应电阻为53.347欧姆。
等效电动势为220kV
电动势相位角为0°

线L1和L2的参数:
长度100公里
直线的电阻率为0.0958+j0.4038欧姆/公里
零序线的电阻率为0.3471+j1.2432欧姆/公里
直接序列的比容量为2,642μsm/km
零序的比容量为2,119μsm/km

回调在模型中设置。 打开模型时,将创建描述线条参数的变量。:

Z1 = 0.0958 + 0.4038im
Z0 = 0.3471 + 1.2432im
B1 = 2.6424e-6
B0 = 2.119e-6

已开发区块的描述

《国家行动计划》的实施

零序(TNNP)的电流保护包括:

*控制电流值的电流继电器 ​;

*功率方向继电器(PNM),其确定零序列的功率方向。

所呈现的实现使用以下触发器逻辑。

电流继电器

条件下发生触发:

继电器在满足条件时返回:

模型中的电流继电器:

Снимок экрана 2025-10-10 105921.png

电源方向继电器

条件下发生触发:

哪里 -零序列的复共轭电流。

公式的图形表示:

Снимок экрана 2025-10-13 184043.png

模型中的功率方向继电器:

Снимок экрана 2025-10-10 105726.png

在模型中实施TNNP:

Снимок экрана 2025-10-10 110008.png

模型中保护的实现提供了定向非定向模式下的操作。 切换模式由*"切换操作模式"块*执行。 操作模式参数通过子系统掩码设置。

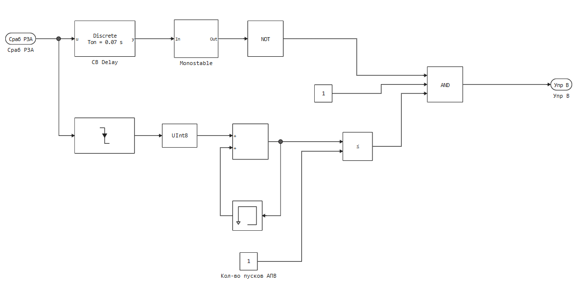
AUV的实施

继电保护套件将激活命令传输到简化的开关控制自动化(AUV)单元。
AUV块模型:

*触发延迟(关闭时间);

*模拟最简单的自动重新激活(APV)-没有同步控制和没有线电压控制。

image.png

单稳态单元捕获在非电流暂停期间关闭开关的脉冲。 通过AUV块的掩码设置无震暂停的时间的值。

常数*"APV发射次数"*限制重新包含的次数。 在此模型中实现单个APV。

L-2线路上没有安装保护套件以加快仿真速度。 然而,开关B3和B4的控制单元可以发送接通和断开的命令。

触发点通过块掩码设置。 在电流设置中,为AMV B3和B4设置了模拟l-2上短路的参数。:

*开关B3由TNNP的第二级关闭;

*开关B4是第一级。

断开连接后,两个开关都尝试在无震动暂停后再次打开。 APV尝试不成功,并且开关再次关闭。

image.png

要禁用L-2线路,您可以在ABV B3和B4中设置零参数。 在这种情况下,当仿真开始时,关机命令立即发送到开关。

Снимок экрана 2025-09-29 115404.png

通过断开AMV和开关之间的连接,或者通过设置超过模拟时间的短路力矩来执行l-1上的短路模拟。

Снимок экрана 2025-10-13 155937.png

设置TNNP

模型中配置零序电流保护的第一级和第二级。 使用的计算方法如下所示。

第一阶段在对面变电站母线上发生接地故障时从零序的最大三倍电流失谐:

哪里 -保护安装位置的最大三倍零序电流;

TNNP的第二阶段必须完全复盖受保护的线路。 由于在所考虑的系统中,外围只有一条平行线,因此在对面变电站的总线上的接地故障期间调整针对零序的最小三倍电流的保护就足够了。:

哪里 -保护安装位置的最小三倍零序电流;

TNNP功率方向继电器的最大灵敏度的角度由表达式确定:

哪里 -零序线的比复电阻,欧姆/公里;

TNMP测试

首先,打开模型并下载它以快速启动。:

In [ ]:
example_path = @__DIR__; # 我们得到包含当前脚本的目录的绝对路径
cd(example_path); # 转到示例目录

model_name = "ground_directional_overcurrent_relay.engee"
engee.open(model_name); # 打开模型
model = engee.load(model_name); # 下载模型以快速访问

让我们准备一个模型,测试l1保护在点K2的操作与L2打开和运行模拟。:

In [ ]:
path = engee.gcm().name # 模型名称
# 设置短路块的参数
t_sc = 0.5 # 我们设置短路的时间并将其发送到短路块
engee.set_param!(path * "/K2", "temporal" => true,
                "type" => "Single-phase to ground (a-g)")
duration = 10 # 将持续时间参数传递给块K3
# 启用平行线。 在AUV中,短路开始的参数被设置为明显长的模拟持续时间。
engee.set_param!(path * "/AUV V3", "t_start" => 10.0)
engee.set_param!(path * "/AUV B4", "t_start" => 10.0)
results = engee.run(model);

下面的代码将允许您检查TNNP操作的正确性。:

In [ ]:
# 我们会得到模拟结果
I0_1 = results["|3I0_1|"].value
Iabc = results["I_1"].value
t = results["|3I0_1|"].time;

# 我们从C1侧获得第一和第二保护级l1的设定点值
I_trip_first = parse(Float64, engee.get_param(path * "/C1:TNZNP1st L1", "I_trip"))
I_trip_second = parse(Float64, engee.get_param(path * "/C1:TNZNP2st L1", "I_trip"));
In [ ]:
# 计算步骤在模型中设置为100e-6。
# 瞬态过程在大约0.07秒内衰减,确定短路电流的值
index_sc = Int(floor((t_sc + 0.071) * 10^4)) # 我们得到了确定短路电流的指标
# 或者我们以这种方式获取索引。 无论计算步骤如何,此实现都允许您获取索引。
index_sc = findfirst(t .>= t_sc + 0.071)
# 我们保持短路电流
I_sc = I0_1[index_sc];
In [ ]:
# 我们将从第一和第二阶段获得触发状态
signal_second_stage = results["S1:TNZNP1st L1。高级行政主任"].value[index_sc] # 当短路消失时,第一阶段已经被触发
# 第二阶段稍后触发
# 接收第二级触发信号
t_second_trip = parse(Float64, engee.get_param(path * "/C1:TNZNP2st L1",
                    "t_trip")) + t_sc + 0.02
index_second_trip = findfirst(t .>= t_second_trip)
signal_second_stage = results["S1:TNZNP2st L1。高级行政主任"].value[index_second_trip];
# 如果触发任何阶段,我们认为保护已经起作用。
 if results["S1:TNZNP1st L1.高级行政主任"].value[index_sc] || results["S1:TNZNP2st L1。高级行政主任"].value[index_second_trip]
    trip_status = true
 else 
    trip_status = false
 end;
In [ ]:
# 让我们将短路电流与设定点进行比较
if I_sc >= I_trip_first || I_sc >= I_trip_second
    trip_correct = true
else
    trip_correct = false
end;
In [ ]:
# 输出结果
println("""
第一阶段的设定点是$I_trip_first和
第二阶段的设定点是$I_trip_second和
短路电流值:△(round(i_sc,digits=2))A
超过当前设定值:trip trip_correct
保护激活:trip trip_status
""")
Уставка первой ступени: 1876.1 А
Уставка второй ступени: 979.35 А
Величина тока КЗ: 1561.88 А
Превышение токовой уставки: true
Срабатывание защиты: true

让我们绘制零序的三倍电流,以便对保护操作条件进行可视化分析。:

In [ ]:
# 绘制零序电流
# 我们构建主电流图
plot(
    t, I0_1,
    label="3I0_1",
    xlabel="t, c",
    ylabel="我,和",
    title="C1侧的电流曲线图3I0",
    color=:blue
)

# 我们添加水平线以图形方式显示当前设置。
hline!([I_trip_first], label="第一阶段", linestyle=:dash, color=:red)
hline!([I_trip_second], label="第二阶段", linestyle=:dash, color=:green)
Out[0]:

C1侧测量的相电流图:

In [ ]:
I = reduce(hcat, Iabc)' # Транспонируем, чтобы получилась матрица (N×3)

# 构建图表
plot(t, I, lw=2, label=["A阶段" "B阶段" "C期"], color=[:orange :green :red])
title!("C1侧相电流曲线图")
xlabel!("时间,c")
ylabel!("电流,A")
Out[0]:

结论

此示例演示TNNP操作逻辑的实现。 使用具有多个短路点的电力系统的简化电路图来验证保护的可操作性。 在点K2处用内部短路测试操作逻辑。 在这种情况下,C1侧的短路由TNNP的第二级关闭,并且在C2侧由第一级关闭。

根据所提供的块,您可以独立组装和配置自己的保护集。