AnyMath 文档

qqnorm的

该页面正在翻译中。

qqnorm(y; kwargs...)

速记 qqplot(正常(0,1),y),即绘制一个Q-Q图 y 对标准正态分布。 见 qqplot 有关更多详情。

绘图类型

绘图类型别名 qqnorm的 功能是 QQNorm的.

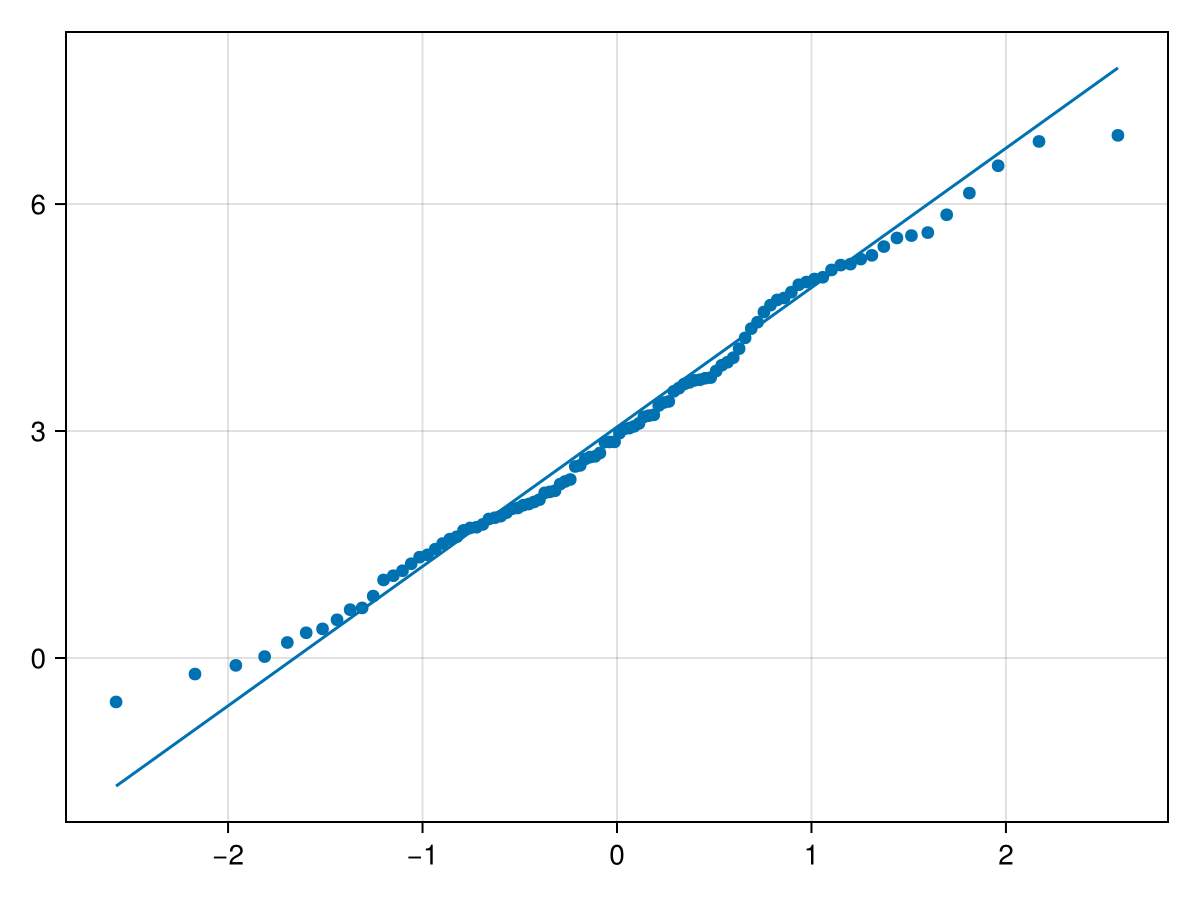
例子:

测试是否 x 是正态分布的。 </无翻译>

using CairoMakie
xs = 2 .* randn(100) .+ 3

qqnorm(xs, qqline = :fitrobust)
b8a7432

属性

夹式飞机

默认值为 自动的

剪辑平面提供了一种在3D空间中进行剪辑的方法。 您可以设置最多8个向量 平面3f 飞机在这里,后面的情节将被裁剪(即变得不可见)。 默认情况下,剪辑平面继承自父绘图或场景。 您可以删除父 夹式飞机 通过传递 平面3f[].

颜色

默认值为 @继承linecolor

控制线条和标记的颜色(如果 [医]标记色 未指定)。

周期

默认值为 [:颜色]

没有可用的文档。

depth_换档

默认值为 0.0

在所有其他变换之后(即在剪辑空间中)调整绘图的深度值,其中 0<=深度<=1. 这仅适用于GLMakie和WGLMakie,可用于调整渲染顺序(如可调谐透绘)。

外汇管理局

默认值为 真的

调整绘图是否使用fxaa(抗锯齿,仅限GLMakie)渲染。

可检查的

默认值为 @继承inspectable

设置此图是否应由 数据探测仪. 默认值取决于父场景的主题。

检查员-检查员

默认值为 自动的

设置回调函数 (检查员,情节)->。.. 用于清理DataInspector中的自定义指标。

检查员-检查员

默认值为 自动的

设置回调函数 (检查员,情节,索引)->。.. 它取代了默认值 显示_数据 方法。

检查器_label

默认值为 自动的

设置回调函数 (绘图、索引、位置)->字符串 它替换了DataInspector生成的默认标签。

林泳,林泳

默认值为 什么都没有

没有可用的文档。

线宽

默认值为 @继承线宽

没有可用的文档。

标记物

默认值为 @继承标记

没有可用的文档。

[医]标记色

默认值为 自动的

没有可用的文档。

标记大小

默认值为 @继承markersize

没有可用的文档。

模型

默认值为 自动的

为绘图设置模型矩阵。 这将复盖使用 翻译!, 旋转!规模!.

透支

默认值为 错误

控制绘图是否将绘制在其他绘图上。 这具体意味着忽略GL后端中的深度检查

空间

默认值为 :数据

设置包含情节的盒子的变换空间。 见 麦琪空间() 供可能的输入。

ssao

默认值为 错误

调整是否使用ssao(屏幕空间环境光遮蔽)渲染绘图。 请注意,这仅在3D绘图中有意义,并且仅适用于 fxaa=真.

[医]斯特罗克色

默认值为 @继承markerstrokecolor

没有可用的文档。

斯特罗克威德斯

默认值为 @继承markerstrokewidth

没有可用的文档。

转型

默认值为 :自动

没有可用的文档。

透明度

默认值为 错误

调整情节处理透明度的方式。 在GLMakie 透明度=真 导致使用顺序独立的透明度。

可见

默认值为 真的

控制是否渲染绘图。