AnyMath 文档
Notebook

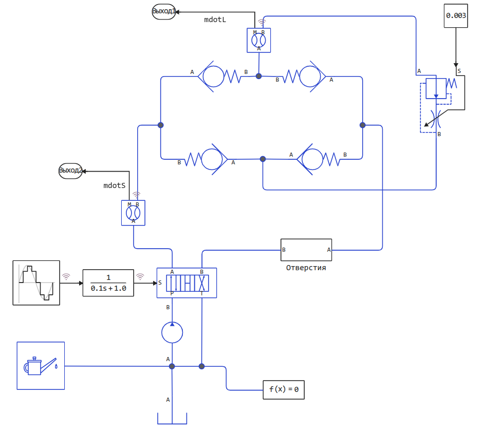
液压流量整流电路

该示例显示了具有四个止回阀和一个控制阀的流量整流电路。 该方案允许您使用单个控制阀控制来自不同来源的液体流量。

阀门的布置方式与二极管桥(Gretz电路)中的二极管相同,因此流量始终以相同的方向通过控制阀。 "孔"子系统包含两个更多的止回阀,允许流动通过不同直径的孔沿不同方向流动。

打开模型

使用Engee软件控件,我们将打开模型并检查其设备。

In [ ]:
cd(@__DIR__) # 转到带有示例的文件夹
engee.open("hydraulic_flow_rectifier.engee");
image.png

因为在块 4-линейный 3-позиционный клапан (ИЖ) 没有动态模型,我们另外使用传递函数平滑输入信号。 它可以被认为是阀门模型的一部分。

所有其他区块内(Обратный клапан)开关动态记帐模型启用。 时间常数为0.01s。

"洞"子系统看起来像这样:

image.png

让我们运行模型并绘制图表:

In [ ]:
data = engee.run("hydraulic_flow_rectifier")
plot( data["mdotS"].time, [data["mdotS"].value data["mdotL"].value], lw=2, title="整流器前(S)和整流器后(L)的质量流量,kg/s", titlefont=font(11), guidesfont=font(8), ylabel="电压(V)", label=["mdotS" "mdotL"] )
Out[0]:

这张图表显示了系统各个组件的巨大成本。 阀芯在4通分配阀中的运动导致系统中流体方向的改变。 然而,由于组装的整流电路,通过负载的流量保持恒定。 当来自源的流速为正时,流动通过阀1和4并被阀2和3阻塞。 当来自源的流量为负时,该流量通过阀2和3并被阀1和4阻塞。

In [ ]:
cv1 = data["Check Valve 1.check_valve.mdot_outlet"]
cv2 = data["Check Valve 2.check_valve.mdot_outlet"]
cv3 = data["Check Valve 3.check_valve.mdot_outlet"]
cv4 = data["Check Valve 4.check_valve.mdot_outlet"]
plot(
    plot( data["mdotS"].time, [data["mdotS"].value data["mdotL"].value], lw=2, title="消耗,kg/s(源和负载)", titlefont=font(11), guidesfont=font(8), ylabel="电压(V)", label=["mdotS" "mdotL"], ls=[:dash :solid] ),
    plot( cv1.time, [cv1.value cv2.value cv3.value cv4.value], title="通过不同整流阀的流量", titlefont=font(11), guidesfont=font(8), ylabel="电压(V)", label=["止回阀1" "止回阀2" "止回阀3" "止回阀4"], c=[4 1 :red :yellow], lw=2, ls=[:solid :solid :dash :dash] ),
    layout=(2,1), size=(900,500)
)
Out[0]:

结论

该模型使我们能够研究液压流整流器的工作原理,类似于电二极管桥,并分析系统的特性(例如,质量流量)。

例如,液压流量整流器用于液压驱动器,其中执行器(例如液压缸)必须在两个方向上移动,但与此同时,需要通过热交换器、过滤器或节流器提供单向流量以进行速度控制。