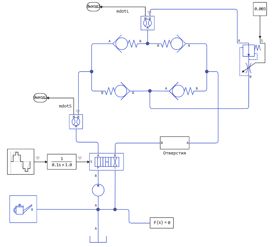
Гидравлическая схема выпрямителя потока
В этом примере показана схема выпрямителя потока с четырьмя обратными клапанами и одним регулирующим клапаном. Такая схема позволяет управлять потоком жидкости из разных источников при помощи одного регулирующего клапана.
Клапаны расположены таким же образом, как диоды в диодном мосту (схема Гретца), поэтому поток всегда проходит через регулирующий клапан в одном и том же направлении. Подсистема "Отверстия" содержит еще два обратных клапана, которые позволяют потоку проходить в разные стороны через отверстия разного диаметра.
Открываем модель
При помощи программного управления Engee откроем модель и изучим ее устройство.
cd(@__DIR__) # Переход в папку с примером
engee.open("hydraulic_flow_rectifier.engee");
.png)
Поскольку в блоке
4-линейный 3-позиционный клапан (ИЖ)нет модели динамики, мы дополнительно сглаживаем входной сигнал при помощи передаточной функции. Можно считать ее частью модели клапана.Внутри всех остальных блоков (
Обратный клапан) включена модель учета динамики переключения. Постоянная времени равна 0.01 с.
Подсистема "Отверстия" выглядит следующим образом:
.png)
Запустим модель и построим графики:
data = engee.run("hydraulic_flow_rectifier")
plot( data["mdotS"].time, [data["mdotS"].value data["mdotL"].value], lw=2, title="Массовый расход до (S) и после выпрямителя (L), кг/с", titlefont=font(11), guidesfont=font(8), ylabel="Напряжение(В)", label=["mdotS" "mdotL"] )
На этом графике показаны массовые расходы через различные компоненты системы. Перемещение золотника в 4-ходовом распределительном клапане приводит к смене направления жидкости в системе. Однако расход через нагрузку остается постоянным благодаря собранной схеме выпрямителя. Когда расход от источника положительный, поток проходит через клапаны 1 и 4 и блокируется клапанами 2 и 3. Когда расход от источника отрицательный, поток проходит через клапаны 2 и 3 и блокируется клапанами 1 и 4.
cv1 = data["Check Valve 1.check_valve.mdot_outlet"]
cv2 = data["Check Valve 2.check_valve.mdot_outlet"]
cv3 = data["Check Valve 3.check_valve.mdot_outlet"]
cv4 = data["Check Valve 4.check_valve.mdot_outlet"]
plot(
plot( data["mdotS"].time, [data["mdotS"].value data["mdotL"].value], lw=2, title="Расход, кг/с (Источник и Нагрузка)", titlefont=font(11), guidesfont=font(8), ylabel="Напряжение(В)", label=["mdotS" "mdotL"], ls=[:dash :solid] ),
plot( cv1.time, [cv1.value cv2.value cv3.value cv4.value], title="Расход через разные клапаны выпрямителя", titlefont=font(11), guidesfont=font(8), ylabel="Напряжение(В)", label=["Обратный клапан 1" "Обратный клапан 2" "Обратный клапан 3" "Обратный клапан 4"], c=[4 1 :red :yellow], lw=2, ls=[:solid :solid :dash :dash] ),
layout=(2,1), size=(900,500)
)
Заключение
Модель позволяет изучить принцип работы гидравлического выпрямителя потока, аналогичного электрическому диодному мосту, и проанализировать характеристики системы (например, массовые расходы).
Гидравлические выпрямители потока находят применение, например, в гидравлических приводах, где исполнительный механизм (например, гидроцилиндр) должен двигаться в двух направлениях, но при этом требуется обеспечить однонаправленный поток через теплообменник, фильтр или дроссель для регулирования скорости.